1.每日任務,完成新手引導后,開啟每日任務,根據提示完成任務,能夠獲得大量的經驗,如果時間充裕可以盡量做完每日任務,通過一個星期的積累你會發現每周任務也會慢慢完成很多,當你養成完成每日每周任務的習慣后,你每周都可以獲得兩次十連抽的機會(穩定獲得2100鉆石加上一些副本掉落就可以輕松湊齊十連,以及一周積攢下來的召喚卷),這可以大大提升你的英雄實力
2.副本挑戰,首推的副本就是地牢,它能讓玩家獲得大量的經驗和材料,這是提升等級,裝備和戰斗力的捷徑,并且新人玩家第一次進入地牢時會自動降低地牢難度,輕松過關
3.完成主線,前期的主線任務完成以后能夠獲得大量的經驗值并且每章節通過也能獲得大量鉆石和一個英雄,也是提升戰力的一大途徑

4、另外鑄時星域掉落的神器也是玩家必須獲得的,對戰力提升非常大
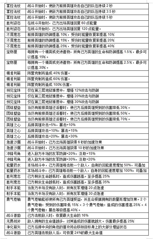
地牢副本是玩家穩定獲取鉆石、資源、裝備、地牢幣等各種資源的來源。地牢掉落的遺物是玩家通關的核心要素之一。通關第一層、第二層后,可以選擇繼續第三層/困難難度。困難難度獎勵很高,通關時有概率掉落紫色魂石、種族紅裝等稀有道具。
想要通關地牢就需要熟悉其中的規則:地牢每48小時刷新一次,同時會計算玩家的戰力來獲得當前地牢關卡的戰力數值,所以我們如果覺得暫時打不過時,可以選擇先去完成其他的副本以及任務獲得提升。在地牢中的戰斗是連續的,每場戰斗結束會記錄下英雄的各種狀態生命值能量值,所以首先陣容的續航就是一個問題,在實力相當的情況下我們需要帶上一個或兩個擁有治療效果的英雄來保證陣容生命值的健康。同時我們可以利用地牢的機制來提前攢能量,當下一關的敵人比較強力或者要到BOSS關時,我們可以在局勢碾壓的情況下關閉自動釋放能量技,將能量技攢到BOSS關再根據情況釋放能量技。
號令火炬,是地牢中隨機出現的,它能讓我們從四個隨機英雄中選擇一個,對于0氪黨來說是非常好的,根據自己需要選擇強力英雄助陣能使通關事半功倍。
遺物是較為關鍵的道具,每次通關怪物關卡就能獲得,當然關卡難度越高獲得的遺物品質以及效果就越好,遺物的作用很全面,加攻擊、加防御、控制敵方、友方回血等等需要玩家根據自己陣容的優缺點來選擇搭配,另外一些遺物是需要兩件或者多件搭配才能發揮出強大的力量。

在光明領主中有很多種方式獲得精英品質的英雄,在游戲初期玩家就可以通過累計登陸獲得兩名精英英雄以及20張英雄召喚卷,并且完成新兵初試還可以獲得魂石資源,積累到60個就可以召喚英雄。另外玩家完成任務還能獲得大量的鉆石(用于招募)、召喚卷、英雄!
玩家普通情況下最高可以得到的卡為紫卡,也就是說精英卡。假如要想得到更高級的英雄卡牌,就必須前往黎明教堂(培養)合成進階。藍卡進階一次為藍+,再度進階為紫卡。紫卡進階一次為紫+,再度進階為金卡。在金卡合成紅卡后,再度進階可以得到神話品質的英雄卡。


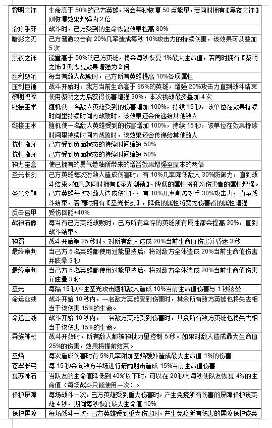
上次介紹了《光明領主》中的3件神器,今天就來看看剩下的4件神器是怎么樣的吧~
一、圣光十字

裝備效果:
提升命中與攻擊
神器效果:
戰斗開始后,每3秒增加1%的攻擊力
提升至每3秒增加1%的攻擊力和2點命中(強化至2星解鎖)
提升至每3秒增加1.5%的攻擊力和3點命中(強化至5星解鎖)
神器解析:
這件神器就不用多說了,妥妥的C位配置。為什么這么說呢?因為它時間越久攻擊力提升增幅越大,除了你最強的英雄能保證活到最后的那種,就是續航能力特別強的英雄了。但個人并不建議把神器給后者,因為續航能力越強的英雄越沒有輸出,在實戰中除了競技場的防守外其他大多數時候并不怎么適用。
如果你的C位是遠程法術系的比如莉莉絲,可以給她。
最后就是給命中率不佳的英雄啦,第一反應就是夏爾,一個傷害炸裂的英雄,同樣遠程但命中率著實讓人郁悶,跟圣光十字的適性倒是出乎意料的好。
二、黎明王冠

裝備效果:
提升防御
神器效果:
戰斗中受到的生命回復效果+10%
戰斗中受到的生命回復效果提升至+15%(強化至2星解鎖)
血量越低獲得的生命回復效果越高,最高至+30%(強化至5星解鎖)
神器解析:
這件神器也是,一看就知道給肉盾英雄量身定做的。
其中肉盾中的高配有:不落之壁,目前最強的防御英雄,不過他的側重點更多的在于集體防御造盾上雷鳴之主,續航肉盾的代表,走的消耗路線。對于這一類,尤其自帶復活特效的包括鳳凰,是最能將黎明王冠特質發揮到極致的,糾纏至耗死對手。
三、古代晶石

裝備效果:
提升生命值和防御
神器效果:
戰斗開始后的30秒內,每秒回復生命上限1%的生命
生命回復的時間提升至戰斗開始后的45秒內(強化至2星解鎖)
生命回復效果提升至每秒回復生命上限1.5%的生命(強化至5星解鎖)
神器解析:
這個跟黎明王冠基本如出一轍,主要也是給前排肉盾英雄,這里就不多做贅述啦
四、真神之視

裝備效果:
提升暴擊率和命中
神器效果:
戰斗中附近沒有敵方單位時,增加5%的攻擊力
增加攻擊力的效果提升至7%的攻擊力(強化至2星解鎖)
每隔15秒,會釋放沖擊波,擊退附近的敵人(強化至5星解鎖)
神器解析:
這個算是觸發效果最麻煩的一件神器啦,“戰斗附近沒有地方單位”,這就意味著不能被刺客型英雄近身,所以肯定是得給后排英雄才能將效果盡可能地發揮到最大了。這件神器本身具有強力的攻擊增幅,這么說的話可以適用于所有輸出C為的遠程英雄,不過她還有提升命中這一點結合之前種種讓我一瞬間覺得這神器就是給夏爾量身打造的。
當然后排輸出爆炸的代表還有伊麗莎白,同樣可用。
最后做個總結:前排肉盾就選黎明王冠、古代晶石;C為就選圣光十字;輔助系就選賢王之面與神圣頭盔;爆發跟刺客就選光輝之翼;最后夏爾選真神之視。
在《光明領主》中,神器是最平民的一種可以調整英雄屬性的方式,在PVE和常規PVP中都有效。今天我們就來介紹下這些神器各自的作用、適用的英雄、如何搭配最大化~
一、光輝之翼

裝備屬性:
提升暴擊率和物理減傷率
神器效果:
暴擊時獲得15%攻速加成,持續3秒
攻速加成提升至20%(強化至2星解鎖)
攻速加成提升至25%,暴擊傷害增加30%(強化至5星解鎖)
神器解析:
顯而易見,這個神器主暴擊與速度。說起暴擊第一反應當然是爆發輸出的典型關羽,獅子啦,對于大部分玩家來說這是首選。
既然說是神器,還得是半神英雄更能完美駕馭。這里就是土豪的選擇啦,契合度最高的就是鳳凰了
二、賢王之面

裝備屬性:
提升閃避和生命值
神器效果:
釋放必殺技時獲得一個持續5秒的護盾,至多抵消120%攻擊力的傷害。
護盾抵消的傷害提升至170%攻擊力(強化至2星解鎖)
護盾抵消的傷害提升至220%攻擊力,并提供3秒的免疫控制效果(強化至5星解鎖)
神器解析:
這神器就一個特點,在釋放必殺技時制造護盾,一般應用在那種技能強勢但本身又很容易掛的英雄。
最典型最適配的應該就是雙子星了,加速效果足以顛覆整個戰局,但往往雙子星又是最快死的那一個。
其次就是傾向于輔助系比如奇想學徒,小鹿這種前期超脆的輔助,但只要讓她活得久就能給對方遠遠不斷的制造麻煩。
就個人來說的話我輔助系主要依靠貝爾,貝爾很皮實基本沒死過,所以賢王之面我是應用在前排英雄上,具體沒有特定的還得根據友友個人的陣容來看。
三、神圣頭盔

裝備效果:
提升急速和魔法減傷率
神器效果:
每秒獲得10點能量
獲得的能量提升至14點(強化至2星解鎖)
獲得的能量提升至16點,死亡時能量平均分配給友方英雄(強化至5星解鎖)
神器解析:
這個神器最重要的一個特點,就是急速。開局就能放出大招,往往對逆轉局勢至關重要。不過這件神器除了急速之外,更大的特點在于回能,而回能這一點在絕大多數日常中,更適用于輔助系。
好的輔助英雄能達成1+1>2的效果,而適當的回能增幅更能達到3的效果,這里首推貝爾。作為一個萬金油式的英雄,在輔助方面是最全面的,更為重要的是他還能給隊友回能。神器給他回,他再給隊友回,想想這效益。
玩家需要在卡牌中選擇5張卡牌進行挑戰并且設定好自己5張卡牌的防守陣容,挑戰成功或者防守成功都能夠獲得積分,排行榜根據競技場積分進行排名,獎勵依據排名發放,賽季結束后玩家積分需重新計算。這樣既保留了玩家的實際戰斗水平的分層又提供了新賽季競技的空間。
為了保證競技的公平性,因為戰斗本身有隨機性的特點,在戰力低挑戰戰力較高的隊伍時,戰力低的隊伍是有小概率獲得勝利的,如果不限制次數,這個隨機性的影響就不受到控制,可能出現刷競技場的情況發生,游戲中限制的方式就是通過每日的次數限制,超過次數需要通過鉆石購買的方式。
玩家開始競技場挑戰后可以在隨機匹配的4名其他玩家中選中1名作為對手,同時玩家可以提前看到對手的英雄以及布陣,所以適當調整站位是玩家大幅度提高勝率的秘訣。
競技場在玩家每次勝利后會隨機獎勵玩家少量的資源,同時有一定幾率獲得競技場寶箱獎勵
競技場在每日會給與玩家少量的鉆石獎勵,但是在每一個周期結束時會按照排名區間給予玩家大量的鉆石獎勵

《光明領主》里,玩家參與地牢挑戰,可以獲得各種有特殊效果的地牢遺物。這些地牢遺物能給戰力帶來很大的提升,那么應該如何去選擇呢?今天就讓我們來告訴大家~

一、通用遺物:




所有遺物的詳細介紹都在上方了,大家可以根據需要選擇遺物。
反擊護具,勝利姿態,庇佑指環,雷刃,還有種族遺物都可以優先選擇。
二、專屬遺物:
專屬遺物游戲暫時還沒出,后續出了再詳細做介紹。
選擇地牢遺物的時候,需要根據自己的陣容合理地進行調整。如果陣容中沒有奶或者奶的強度非常低,那么優先選擇帶有吸血效果的遺物,這樣一來就可以大大提升陣容的生存能力,讓戰斗更加輕松。
而保證了生存能力之后我們則按照減傷>回能>吸血>攻擊>暴擊爆傷>受傷回能>防御這個詞條的順序來選擇合適的遺物。因為這種方法提升的效果更加明顯,性價比最高,當然如果你的陣容并不是主流陣容的話,這樣的搭配就不是特別合理。
《光明領主》中有近百位英雄,如何進行陣容搭配是很多玩家遇到的問題,今天就為大家介紹一下陣容搭配攻略,讓大家搭配時更有門路。

游戲中最合理的陣容組合,就是有坦克、副坦、輸出、控制以及輔助。前期可以輸出更多一些,中后期輔助和坦克需要更好一些,跨等級的刷怪,建議大家后面增加一個控制,不要副坦,下面就是最強大的陣容。
職業的選擇,分別是力量、敏捷以及智力三種的,對應的分別是物理輸出/坦克,物理輸出和法術輸出。
該怎么搭配陣容?
1.游戲的陣容必須有主坦克、物理輸出和法術輸出,配上一個副坦和輔助輸出,就是一個完美的搭配。
2.游戲沒有規定得很固定的,智力和敏捷就可以拿來當副坦克。
3.如果沒有輔助的話,就要再添加一個輸出的。
1.全明星陣容(后期PvE陣容)
后期的主陣容,這套組合,可以選擇關羽和不落之壁做前排,也可以用獅子和關羽做前排。
這套陣容的唯一缺點是缺少一位副坦,如果對面陣容的爆發非常高,那么這套組合會快速地全面崩潰。
2.預算有限時的全明星陣容(中期PvE陣容)
關羽,不落之壁(獅子),莉莉絲,貝爾,奇想學徒
3.龜殼陣容(后期PvE/PVP)
此套龜殼陣容,主要是使用拖延戰術,然后依靠獅子結束戰斗。
如果對面是高傷害陣容,龜殼陣容十分有效。
獅子,不落之壁,關羽,貝爾,奇想學徒
4.標準雷鳴之城陣容(后期PvE陣容)
主輸出:獅子、風雷魔巫
群控:伊麗莎白
副坦:迪亞
輔助:奇想學徒(小羊)。
以上就是給大家帶來的《光明領主》的陣容搭配推薦啦~
今天要給大家介紹的是《光明領主》里的裝備系統。
裝備的組成,裝備按部位分為“武器”“衣服”“頭盔”“鞋子”。按照裝備類別分為三類“力量型”、“敏捷型”、“智力型”,分別適配不同的英雄,為不同的英雄的特點而設計出來的。
裝備的屬性包括面板屬性、陣營加成屬性、強化屬性;裝備陣營加成屬性的效果就是當該陣營卡牌使用相同陣營的裝備時,會額外獲得大量的屬性加成,并且設計了重鑄的功能,可以更改裝備的加成陣營,降低了裝備獲取的難度。

神器裝備
當玩家通過鑄時星域的特定副本后會獲得不同的神器裝備
神器升星后可以獲得更加強力的神器技能
每一件神器裝備都是唯一的
玩家們在冒險的時候注意神器和英雄的搭配能更容易通關關卡
專屬裝備
專屬裝備在玩家將英雄升至傳說品質后自動開啟,消耗特殊的道具開啟英雄的專屬裝
專屬裝備會給英雄帶來大量的百分比屬性加成,同時也會大幅度提高英雄的技能威力